关于CSCO
CSCO简介
CSCO章程
组织管理
组织结构
分支机构
学术会议
指南会
BOA会议
CSCO年会
其他会议
会员中心
个人会员
团体会员
继续教育
继教活动
CSCO指南
指南订购
指南浏览
申请出版
学术资料
年度进展
教育专辑
论文集
CSCO学习资源
视频
English
分支机构服务平台
VIP邮箱登录
会员邮箱登录
登录
|
注册
首页
关于CSCO
CSCO简介
CSCO章程
组织管理
组织结构
分支机构
分支机构名单
学术会议
指南会
BOA会议
CSCO年会
其他会议
会员中心
个人会员
团体会员
继续教育
继教活动
CSCO指南
指南订购
指南浏览
申请出版
学术资料
年度进展
教育专辑
论文集
CSCO学习资源
视频
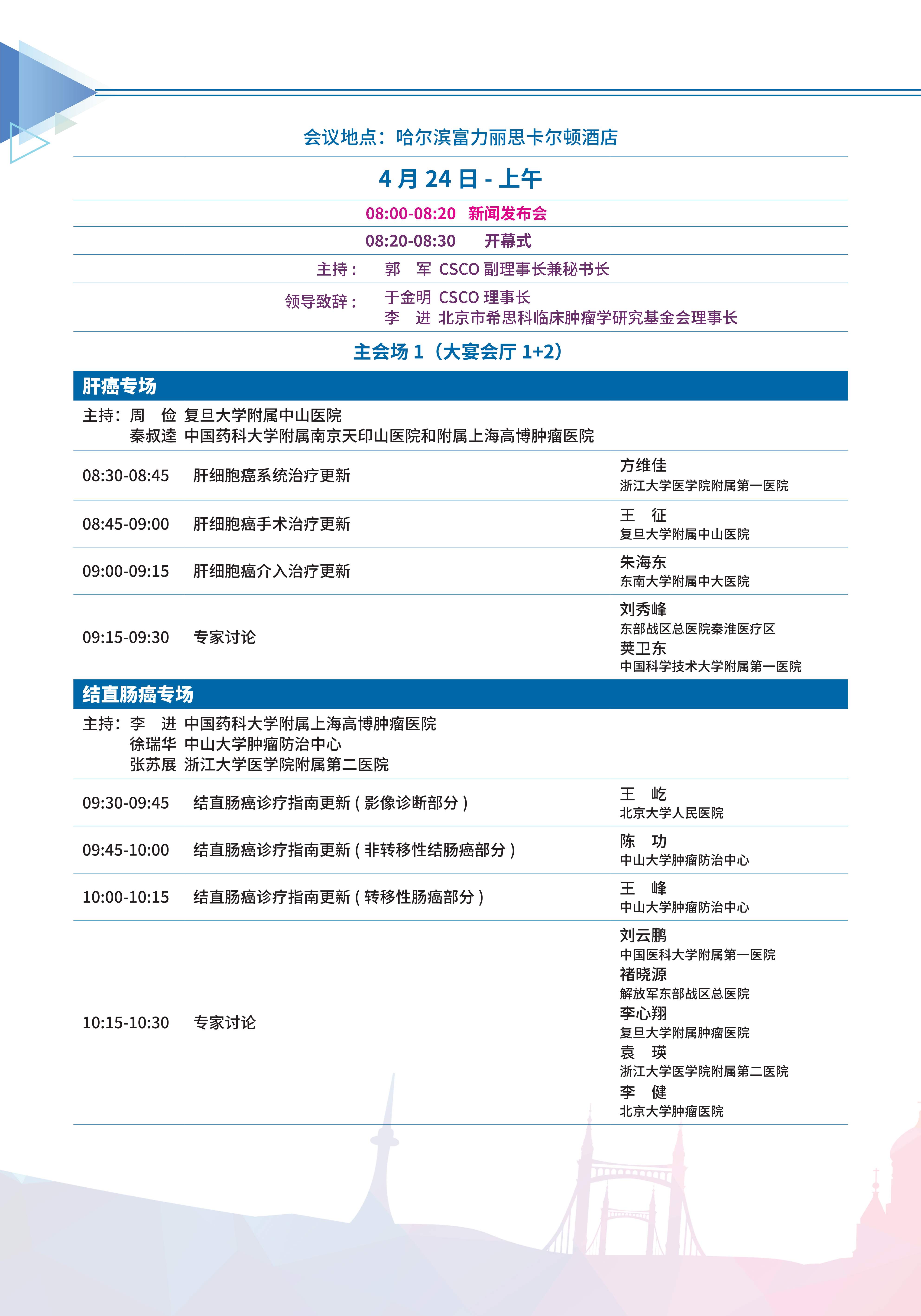
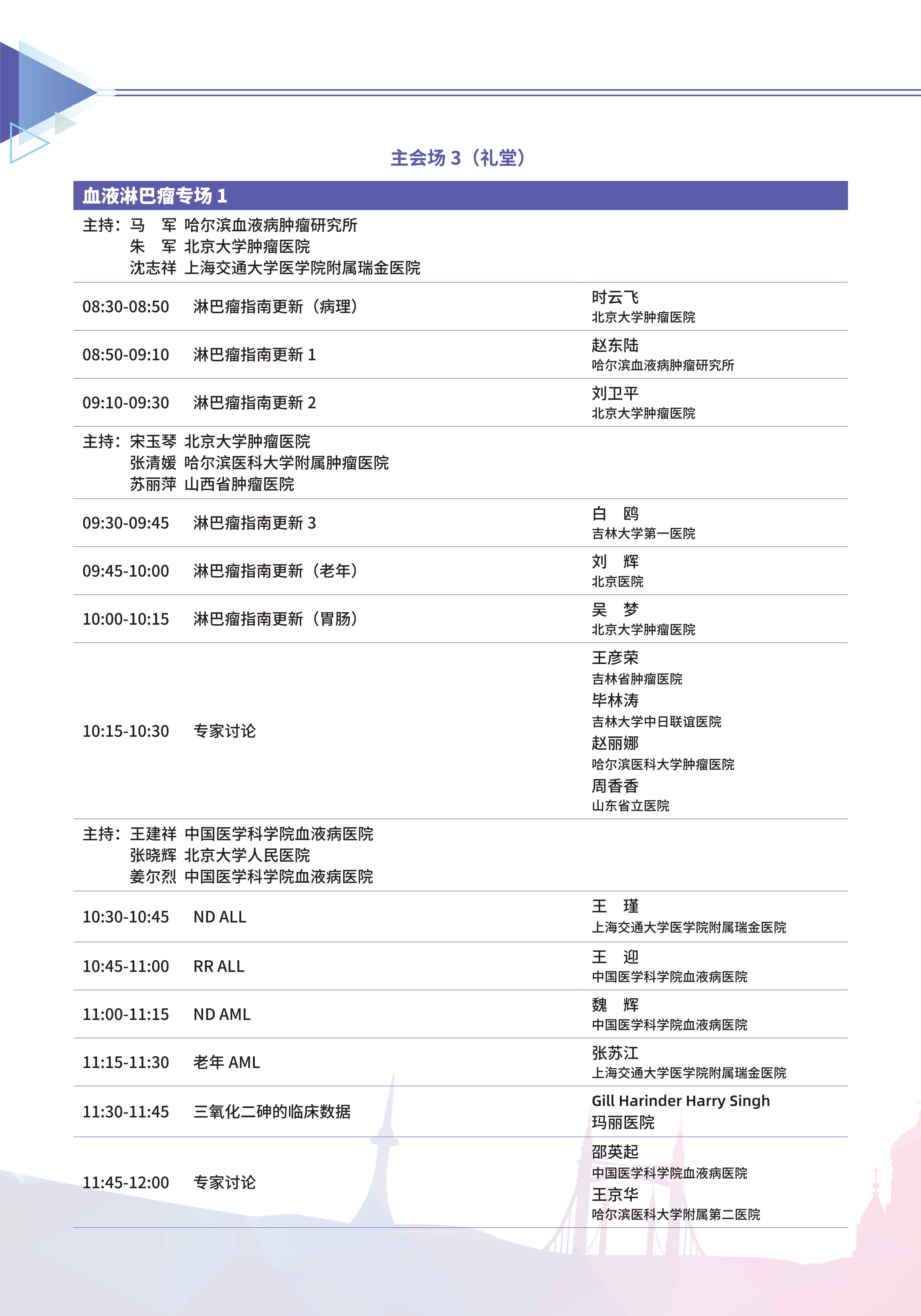
2026年CSCO指南会大会日程
发布时间:2026-04-03
浏览次数:3728次
来源:CSCO
作者:CSCO
点击图片可放大观看
上一条:
2026年CSCO妇科肿瘤专委会遵义会议会址参观活动暨规范化诊疗指南巡讲(遵义站)圆满举办
下一条:没有了
热点公告
更多>>
2026年CSCO指南会大会日程
2026CSCO指南会日程框架
2026年CSCO学术年会第一轮征文通知